0 編集部が注目した重点ポイント
① 映像・デジタル機能を強化し変革を進める
2025年6月に映像制作大手の株式会社IGポートと資本業務提携を締結し、同年7月にはXR(現実世界と仮想世界を融合する技術)に強い株式会社Gugenkaを子会社化しました。これにより、従来の物販・ライセンス中心のモデルから、自社で映像やデジタルコンテンツを制作・発信できる体制へ進化しており、クリエイティブ関連職種のキャリア機会が大きく拡大しています。
② 日本・中国市場が牽引し過去最高益を更新する
2026年3月期中間期の連結業績は、売上高・営業利益ともに過去最高を更新しました。特に日本国内の物販やライセンス事業、中国でのトレンディトイ(デザイン性の高いフィギュア等)市場の拡大が大きく寄与しています。この好調を受け、通期の業績予想も上方修正されるなど、非常に勢いのある経営フェーズにあります。
③ 10年後1億ユーザーを目指すID戦略を推進する
「みんなを笑顔に導く灯台に」という長期ビジョンのもと、グループ共通会員サービス「Sanrio+」の会員数を現在の約292万人から、10年後には1億ユーザー以上へ拡大させる方針を打ち出しました。ゲーム、バーチャルテーマパーク、コミュニティ運営など、データ活用とデジタル接点の構築を担う専門人材の重要性が高まっています。
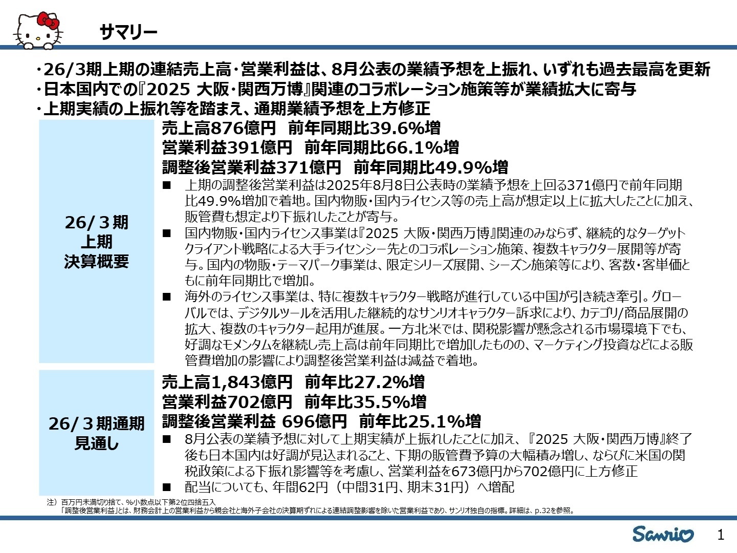
1 連結業績ハイライト
出典:2026年3月期第2四半期 決算説明資料 P.1
売上高
876億円
+39.6%
営業利益
391億円
+66.1%
中間純利益
275億円
+44.3%
※調整後営業利益 371億円(財務会計上の利益から海外子会社との決算期ずれの影響を除いた、独自の管理指標)
2026年3月期中間期の業績は、グローバルでのキャラクター人気の高まりを受け、売上・利益ともに大幅な増収増益を達成しました。国内では「大阪・関西万博」関連のコラボ施策やインバウンド需要が寄与し、海外では中国を中心に複数キャラクターの展開が進展しています。 通期予想に対する進捗率は、営業利益ベースで55.8%に達しています。上期の実績が計画を大きく上回ったことや、下期も堅調な推移が見込まれることから、業績予想の上方修正が行われており、中間期の評価としては非常に順調と言えます。
2 事業別分析:転職者が活躍できるフィールド
出典:2026年3月期第2四半期 決算説明資料 P.5
日本(物販・ライセンス・テーマパーク)
事業内容:国内での直営店・EC運営、卸売、ライセンス供与、サンリオピューロランド等のテーマパーク運営。
業績推移:外部売上高522億円(前年同期比34.9%増)、営業利益254億円(同53.3%増)と極めて好調です。
注目ポイント:店舗オペレーションの改善(レジ台数増等)に加え、他社IP「ちいかわ」とのコラボなど、柔軟なMD戦略が奏功。テーマパーク事業は過去最高益を更新し、エンタメ体験と物販の相乗効果を生む体験型施策を強化しており、現場運営や企画職の需要が高まっています。
欧州
事業内容:欧州全域におけるキャラクターのライセンス供与および商品展開の管理。
業績推移:売上高45億円(前年同期比131.6%増)、営業利益12億円(同173.1%増)と倍増しています。
注目ポイント:グローバルブランドとの取り組みが結実し、特にアパレルや玩具カテゴリーが牽引。大手ファストファッションとのコラボが話題を呼び、ブランドプレゼンスが劇的に向上しています。グローバル市場を舞台にした海外営業や交渉を担う人材が求められています。
米州(北米・南米)
事業内容:北米および南米でのライセンス事業展開。デジタルコンテンツやスポーツコラボにも注力。
業績推移:売上高123億円(前年同期比16.5%増)。北米は増収ですが販管費増により減益、南米は大幅増益です。
注目ポイント:デジタルカテゴリーが成長しており、「Roblox」等のプラットフォームを通じた認知拡大に成功。関税政策の影響など不透明な市場環境に対し、マーケティング投資を積極的に行うことで、次代のファン基盤を強固にしています。デジタルマーケ職の活躍の場が広がっています。
アジア(中国・韓国・台湾等)
事業内容:アジア地域でのライセンス事業、物販。中国ではAlifish等を通じた大規模展開を実施。
業績推移:売上高186億円(前年同期比60.6%増)、営業利益102億円(同96.2%増)と急成長を継続。
注目ポイント:中国のトレンディトイ市場の爆発的成長を背景に、玩具カテゴリーが利益を牽引。複数キャラクター戦略により、ハローキティ以外のキャラクター人気も定着しています。現地大手との戦略的パートナーシップの深化は、さらなる成長を予感させます。
3 今後の見通しと採用の注目点
出典:2026年3月期第2四半期 決算説明資料 P.29
通期業績予想は、売上高1,843億円、営業利益702億円へと上方修正されました。下期はさらなる成長に向けて、マーケティングやシステム投資、人的基盤の構築に戦略的な販管費を積み増す計画です。米国の関税政策などのリスクも織り込みつつ、攻めの投資を緩めない姿勢が鮮明です。
また、2028年7月にはサンリオキャラクター初のハリウッド映画の公開が決定。これを見据えたグローバルコンテンツの投入強化が進んでおり、クリエイティブ領域のキャリア形成には絶好のタイミングと言えます。さらに、V-Purolandの常設化やメタバース展開など、リアルの強みをデジタルへ拡張するプロジェクトも進行中です。
4 求職者へのアドバイス
同社は現在、「不確実な成長から、安定・永続成長へ」という中期経営計画のもと、キャラクタービジネスの枠を超えたIPプラットフォーマーへの転換期にあります。従来の物販やライセンスの枠組みを超え、映像制作やデジタル体験、データ活用を自社主導で推進する方針を掲げているため、「自身の専門性を活かして、日本発のIPをグローバルなデジタルエンタメに進化させたい」という動機は非常に強力な訴求ポイントになります。
「10年後の1億ユーザー獲得に向けたID戦略において、具体的にどのようなデータ活用やコミュニティ運営を構想されていますか?」や、「IGポート等との提携により、自社制作の映像コンテンツと既存の店舗・テーマパーク事業をどのように相互連携させていく計画でしょうか?」など、事業領域の拡張とシナジーに関する質問は、経営層の意図を深く理解しようとする姿勢として高く評価されるでしょう。
5 転職者が知っておきたい現場のリアル
産休育休は制度として当たり前
女性が多いのもあり、産休、育休は制度として、当たり前になっています。出産を機に仕事を辞める人はほとんどいなかったと思います。
(30代前半・その他・女性) [キャリコネの口コミを読む]サービス出勤やサービス残業が多い
サービス出勤、サービス残業が多く、各自仕事用のiphoneとモバイルPCが渡されるため、プライベートは期待しないほうがいい。
(30代後半・企画営業・男性) [キャリコネの口コミを読む]※本記事は、公開されている決算短信、決算説明資料等の公開資料、および社員・元社員の口コミ情報をもとに、編集部の責任において作成しています。
- 2026年3月期 第2四半期(中間期)決算短信〔日本基準〕(連結)
- 2026年3月期第2四半期 決算説明資料



上場企業の四半期決算から、面接で差がつく「志望動機」や「逆質問」のヒントを導き出す専門チーム。3ヶ月ごとの業績推移と戦略の遂行状況をキャリコネ独自の現場データと照合し、求人票だけでは見えない企業の「現在地」を可視化します。投資家向け情報を、転職希望者が選考を有利に進めるための武器に変える、実戦的な企業研究を配信中。